今天小编要给小伙伴们分享的是:商户注册难!名额用完了,只能含泪刷万200的机器,请大家认真阅读文章,希望能够有所帮助。如果有对POS机办理、POS机申请、POS机领取、POS机代理有意向的小伙伴,可以添加本网站客服微信进行咨询(7698612)。
近期,银联出台的新规定,对POS机的办理和使用带来了不小的挑战和变化。规定涉及到同一收单机构同一身份证注册的小微商户数量限制,以及同一身份证在不同收单机构的注册限制。这一调整旨在规范市场,减少不正当竞争和风险。对于许多商户来说,这无疑是一个巨大的冲击。
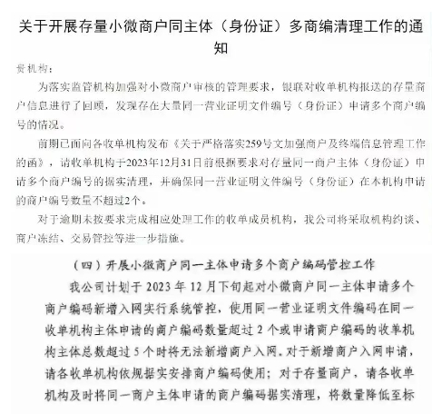
根据规定,同一收单机构下,使用同一身份证注册的小微商户不能超过2个,而同一身份证在不同收单机构的注册商户数量不能超过5个。此外,个人最多只能办理10台机器,且只能使用5种不同品牌的POS机。这一规定的实施,意味着商户们必须更加谨慎地管理自己的POS机名额,不能再随意办理和使用。

许多新用户在注册时遇到了报错,无法顺利完成注册流程。对于已经注册的商户来说,注销机器也变得困难重重。有些商户反馈,即使已经向支付公司申请注销,但在银联数据中仍然会有相关信息,导致信息不同步。这种情况给商户带来了很大的困扰,因为他们无法顺利地注销旧机器,也无法办理新的POS机。
面对这一系列的挑战,商户们该如何应对呢?首先,要珍惜自己名下的名额,不要随意办理不稳定的机器。一旦名额用尽,可能会面临无法办理正常费率机器的困境。因此,在选择POS机时,一定要慎重考虑,确保选择稳定、可靠的机器。
对于已经无法注销的机器,商户可以尝试与支付公司和银联进行沟通,了解注销的具体流程和所需材料。有些情况下,可能需要提供一些证明文件才能完成注销操作。通过与相关机构的沟通,商户们可以更好地了解自己的情况,并尽快解决问题。

最后,商户们可以考虑转向更可靠的支付方式。虽然POS机仍然是主要的支付方式之一,但随着技术的发展,其他支付方式如移动支付、在线支付等也逐渐兴起。这些支付方式可能更加便捷、高效,且不受新规的限制。对于那些无法办理POS机的商户来说,可以考虑采用其他支付方式来满足客户需求。
总之,面对POS机新规带来的挑战,商户们需要更加谨慎地管理自己的名额,与相关机构保持沟通,并积极寻找更可靠的支付方式。只有这样,才能更好地应对市场的变化,保持业务的稳定发展。
总结:以上就是小编对 "商户注册难!名额用完了,只能含泪刷万200的机器" 的详细解答,有需要办理POS机的小伙伴可以直接在本网站填写表单或者添加客服微信( 7698612 )进行免费领取,本网站支持办理新款的中付4G电签版POS机、中付4G大POS机、中付智能POS机等,如果大家在使用POS机的过程中遇到了任何问题,可以联系客服微信或者拨打 4006000578 售后电话解决问题!
本文链接:https://www.zhongfupos.com.cn/pos-news/1283.html





